Medicatieprocessen
Medicatieverificatie
De zorgverlener voert de medicatieverificatie uit met de patiënt en legt daarbij de geverifieerde medicatie als medicatiegebruik (MGB, incl. zelfzorgmedicatie) vast.
Onderstaande tabel geeft aan welke actoren, rollen en systemen betrokken zijn bij het proces van medicatieverificatie .
| Actor | Rol | Systeem | 
| Zorgverlener | Uitvoerder medicatieverificatie | HIS, EVS | 
| Apotheker | Uitvoerder medicatieverificatie | ZAIS/AIS | 
| VVT-instelling | Uitvoerder medicatieverificatie | ETDR | 
| GGZ | Uitvoerder medicatieverificatie | ETDR | 
| Trombosedienst | Uitvoerder medicatieverificatie | TrIS | 
Hieronder staat per interactie beschreven wie er een rol spelen bij de interacties, welke bouwstenen in de interactie zitten en welk uitwisselingsconcept gebruikt wordt.
| Interacties | Rol | Bouwstenen | Uitwisselingsconcept | context | 
| Raadplegen medicatiegegevens | Uitvoerder medicatieverificatie | MA  | Query | MEDGEGTOT | 
| Beschikbaarstellen medicatiegegevens | Uitvoerder medicatieverificatie | MGB | Query respons | niet van toepassing | 
Voor medicatieverificatie vraagt de zorgverlener (in de rol van uitvoerder medicatieverificatie) medicatiegegevens op. Bij de opvraag van de medicatiegegevens wordt, aan de hand van de UZI-rolcode, gecontroleerd of de zorgverlener medicatiegegevens uit het patiëntendossier mag raadplegen. Tevens wordt gecontroleerd of de patiënt toestemming heeft gegeven voor het beschikbaar stellen van de gegevens. Het hoe staat beschreven in Toestemming.
Voorschrijven en Verstrekken

In de informatiestandaard MP9 staan alle functionele scenario's die ondersteund dienen te worden ten behoeve van een volledige functionele dekking van het voorschrijven en verstrekken. Deze hebben allen betrekking op de in te vullen procesondersteuning bij de Voorschrijver en Verstrekker en stellen eisen aan de wijze waarop de informatie over het medicatieproces in medicatiebouwstenen vastgelegd dienen te worden.
Het gewenste proces is uitgebreid beschreven in de informatiestandaard MP9. In de figuur hierboven is dat kort samengevat in de groene laag. Het proces start met medicatieverificatie. Zie hiervoor paragraaf medicatieverificatie.
Onderstaande tabel geeft aan welke actoren, rollen en systemen betrokken zijn bij het voorschrijven en verstrekken (de gele en blauwe rijen in bovenstaande figuur).
| Actor | Rol | Systeem | 
| Zorgverlener | Voorschrijver | HIS, EVS | 
| Apotheker | Verstrekker | ZAIS/AIS | 
In de figuur hierboven staan in het roze de interacties aangegeven. Hieronder staat per interactie beschreven wie er een rol spelen bij de interacties, welke bouwstenen in de interactie zitten en welk uitwisselingsconcept gebruikt wordt.
| Interacties | Rol | Bouwstenen | Uitwisselingsconcept | 
| Beschikbaarstellen medicatiegegevens | Verstrekker | TA  | Query respons | 
| Versturen verstrekkings-verzoek | Voorschrijver | MA  | Push | 
| Aanmelden medicatiegegevens | Voorschrijver en verstrekker | MA  | Push | 
| Versturen toedieningsafspraak | Verstrekker | TA  | Push | 
Een verstrekkingsverzoek (naast een medicatieafspraak) is alleen van toepassing in de ambulante situatie.
In de paarse en rode lagen staat aangegeven welke infrastructurele diensten gebruikt dienen te worden. Voor de adressering van het verstrekkingsverzoek dient gebruik gemaakt te worden van het Zorg-AB. De toedieningsafspraak wordt gestuurd naar de voorschrijver. Als de verstrekker niet zeker weet wie de voorschrijver is, dient hij de bijbehorende MA op te vragen, zodat hij de TA naar de juiste voorschrijver kan adresseren. Bij de opvraag van de medicatiegegevens wordt aan de hand van de UZI-rolcode gecontroleerd of de zorgverlener medicatiegegevens uit het patiëntendossier mag raadplegen. Tevens wordt gecontroleerd of de patiënt toestemming heeft gegeven voor het beschikbaarstellen van de gegevens. Het hoe staat beschreven in Toestemming
Maken wisselend doseerschema

Wanneer een patiënt antistollingsmedicatie moet gaan gebruiken, maakt de voorschrijvend arts een medicatieafspraak met de patiënt over de te gebruiken antistollingsmedicatie, conform het beschreven proces van voorschrijven. De trombosedienst bepaalt het specifieke doseerschema op basis van de therapeutische INR range en de gemeten INR. De trombosedienst maakt daarmee een nadere invulling van de medicatieafspraak en stuurt het wisselend doseerschema (WDS) naar de patiënt en of eventuele toediener. Daarnaast wordt het WDS beschikbaar gesteld voor andere zorgverleners. Communicatie tussen trombosedienst en apothekers en tussen voorschrijvers en trombosedienst vindt nog niet plaats via het LSP.
Onderstaande tabel geeft aan welke actoren, rollen en systemen betrokken zijn bij het toedienen van medicatie (de gele en blauwe rijen in bovenstaande figuur).
| Actor | Rol | Systeem | 
| Trombosedienst | Opsteller WDS | TRiS | 
In de figuur hierboven staan in het roze de interacties aangegeven. Hieronder staat per interactie beschreven wie er een rol spelen bij de interacties, welke bouwstenen in de interactie zitten en welk uitwisselingsconcept gebruikt wordt.
| Interacties | Rol | Bouwstenen | Uitwisselingsconcept | context | 
| Beschikbaarstellen medicatiegegevens | Opsteller WDS | WDS | Query respons | niet van toepassing | 
| Aanmelden medicatiegegevens | Opsteller WDS | WDS | Push | niet van toepassing | 
In de paarse en rode lagen staat aangegeven welke infrastructurele diensten gebruikt dienen te worden. Bij het beschikbaarstellen van de gegevens wordt gecontroleerd of de patiënt hiervoor toestemming heeft gegeven. Het hoe staat beschreven in Toestemming
Toedienen

In de paarse en rode lagen staat aangegeven welke infrastructurele diensten gebruikt dienen te worden. Bij de opvraag van de medicatiegegevens wordt aan de hand van de UZI-rolcode gecontroleerd of de zorgverlener medicatiegegevens uit het patiëntendossier mag raadplegen. Tevens wordt gecontroleerd of de patiënt toestemming heeft gegeven voor het beschikbaar stellen van de gegevens. Het hoe staat beschreven in Toestemming.
Toedienlijst
De (professionele) toediener of patiënt ontvangt of raadpleegt de medicatiegegevens die nodig zijn voor het geautomatiseerd genereren van de toedienlijst. De toediener moet over actuele medicatiegegevens beschikken vooraf aan het toedienen. Voor de toedienlijst zijn hiervoor onder andere de medicatie-bouwstenen medicatieafspraak (MA), wisselend doseerschema (WDS), toedieningsafspraak (TA) en medicatietoediening (MTD) nodig. Om een complete toedienlijst te kunnen genereren zijn de (richt)toedientijden en doseerinstructies noodzakelijk. Deze gegevens kunnen door de apotheker in de TA vastgelegd worden of door de voorschrijver in de MA of WDS.
In de figuur hierboven staan in het roze de interacties aangegeven. Hieronder staat per interactie beschreven wie er een rol spelen bij de interacties, welke bouwstenen in de interactie zitten en welk uitwisselingsconcept gebruikt wordt.
| Interacties | Rol | Bouwstenen | Uitwisselingsconcept | context | 
| Beschikbaarstellen medicatiegegevens | Toediener | MTD | Query respons | niet van toepassing | 
| Raadplegen medicatiegegevens | Toediener | MA  | Query | Medgegtot | 
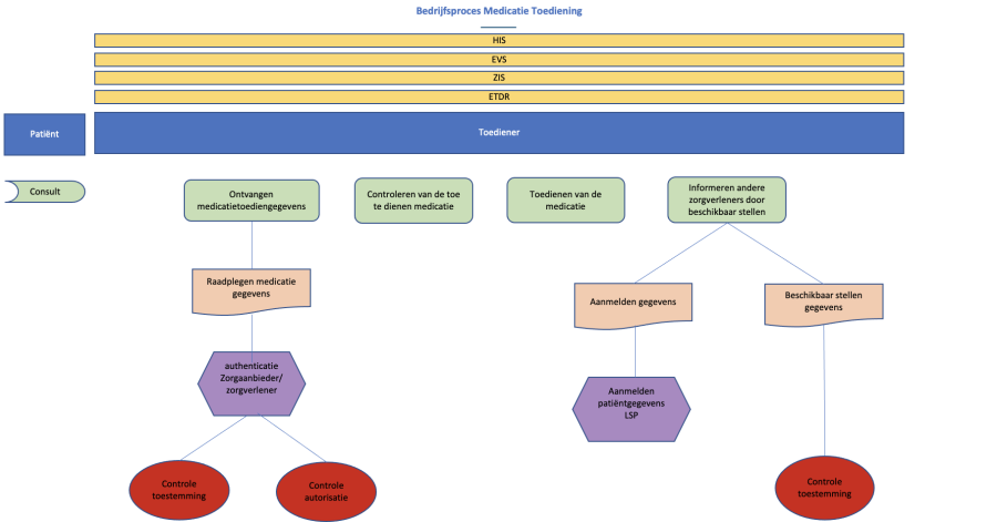
Toediening
De medicatietoediening wordt gedaan door een zorgverlener en in dit geval wordt er bedoeld een professionele toedieningsbevoegde of de patiënt zelf. Professionele toedieners zijn bijvoorbeeld de artsen/verpleegkundige/verzorgende (thuiszorg/instelling) en de huisarts/huisarts assistent maar ook de anesthesioloog, verloskundige en tandarts. Toediening door bijvoorbeeld een mantelzorger wordt vastgelegd als gebruik.
Onderstaande tabel geeft aan welke actoren, rollen en systemen betrokken zijn bij het toedienen van medicatie (de gele en blauwe rijen in bovenstaande figuur).
| Actor | Rol | Systeem | 
| Zorgverlener | Toediener | HIS, EVS, ZIS | 
| VVT Instelling | Toediener | ETDR | 
| GGZ | Toediener | ETDR/EVS | 
| VVT- Thuiszorg | Toediener | ETDR/EVS | 
In de figuur hierboven staan in het roze de interacties aangegeven. Hieronder staat per interactie beschreven wie er een rol spelen bij de interacties, welke bouwstenen in de interactie zitten en welk uitwisselingsconcept gebruikt wordt.
| Interacties | Rol | Bouwstenen | Uitwisselingsconcept | context | 
| Aanmelden medicatiegegevens | Toediener | MTD | Push | niet van toepassing | 
Vastleggen gebruik
De patiënt gebruikt de voorgeschreven medicatie of zelfzorgmedicatie. Het gebruik wordt vastgelegd door de patiënt, mantelzorger of een thuiszorg- of instellingsverpleegkundige. Tijdens medicatieverificatie wordt het gebruik vastgelegd door de zorgverlener. De door de patiënt of zorgverlener vastgelegde informatie kan onder andere worden gebruikt bij medicatieverificatie door de zorgverlener. 
Onderstaande tabel geeft aan welke actoren, rollen en systemen betrokken zijn bij het vastleggen van het gebruik van medicatie.
| Actor | Rol | Systeem | 
| Zorgverlener | Vastlegger Gebruik | HIS, EVS, ZIS | 
| VVT Instelling | Vastlegger Gebruik | ETDR | 
| GGZ | Vastlegger Gebruik | ETDR/EVS | 
| VVT- Thuiszorg | Vastlegger Gebruik | ETDR/EVS | 
Hieronder staat per interactie beschreven wie er een rol spelen bij de interacties, welke bouwstenen in de interactie zitten en welk uitwisselingsconcept gebruikt wordt.
| Interacties | Rol | Bouwstenen | Uitwisselingsconcept | context | 
| Beschikbaarstellen medicatiegegevens | Vastlegger gebruik | MGB | Query respons | niet van toepassing | 
| Raadplegen medicatiegegevens | Vastlegger gebruik  | MA  | Query | Medgegtot | 
| Aanmelden medicatiegegevens | Vastlegger gebruik  | MGB | Push | niet van toepassing | 
